Publications

Filter by
Topic
Content type

17 publications for Apply for a grant

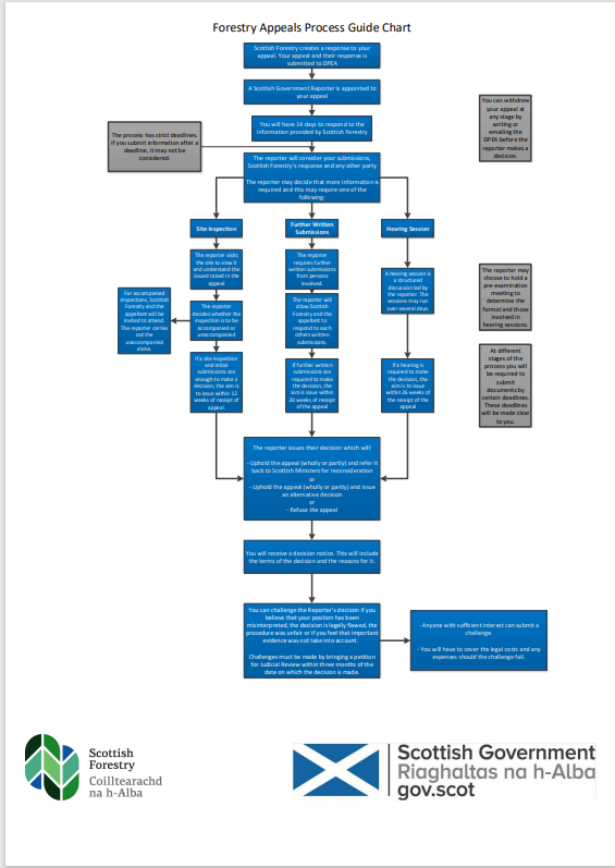
Forestry Appeals Process Guide Chart

This chart shows the forestry appeals process.
28 Nov 2025 (Updated date)
PDF (674.87 KB)
Statistics and data

An evaluation of the Forestry Grant Scheme

This report presents a comprehensive evaluation of the Forestry Grant Scheme (FGS) during the period it received funding from the European Commission.
11 Sep 2025 (Updated date)
PDF (1.57 MB)
Grants and funding
Briefing and information notes

Briefing Note 49: EIA Register and SORF changes

This note provides changes relating to EIA public register and screening opinion request form.
04 Sep 2025 (Updated date)
PDF (191.27 KB)
Grants and funding
Statistics and data

Appendix 1 – FGS Evaluation Framework

This document sets out the framework used to evaluate the FGS. It contains the European Commission’s Common Evaluation Questions and helped us to define the other questions we wanted to answer in the evaluation.
10 Sep 2025 (Updated date)
PDF (310.41 KB)
Grants and funding
Statistics and data

Appendix 2 – Customer Experience Survey

This document contains the results from the survey carried out by the Rural and Environment Science and Analytical Services (RESAS) division within the Scottish Government.
10 Sep 2025 (Updated date)
PDF (457.14 KB)
Grants and funding
Statistics and data

Appendix 3 – New Woodland Creation Survey

This document contains the results of a survey that was sent to a selection of applicants to gather information and views on woodland creation projects.
10 Sep 2025 (Updated date)
PDF (663.03 KB)
Grants and funding
Surveys

Appendix 4 – Rumroy Survey Report

This report contains the results of third-party surveys, commissioned by SF, of various grant funded projects that focused on the outcomes of grant funding.
10 Sep 2025 (Updated date)
PDF (544.42 KB)
Grants and funding
Maps and GIS

Appendix 5 - FGS All Woodland Creation Options

This is a map showing where all woodland creation schemes were located, and their type, for the evaluation period.
09 Sep 2025 (Updated date)
PDF (225.39 KB)
Grants and funding
Maps and GIS

Appendix 6 - Map of Woodland Creation in Highland and Islands

This is a map showing woodland creation projects, by type, in the Highland and Islands Conservancy area for the evaluation period.
09 Sep 2025 (Updated date)
PDF (3.80 MB)
Grants and funding
Maps and GIS

Appendix 7 - Map of Woodland Creation in Grampian

This is a map showing woodland creation projects, by type, in the Grampian Conservancy area for the evaluation period.
09 Sep 2025 (Updated date)
PDF (1.07 MB)
Grants and funding

Was this page helpful?

Feedback buttons

Rate your experience

Your feedback helps us to improve this website. Do not give any personal information because we cannot reply to you directly.

Your feedback helps us to improve this website. Do not give any personal information because we cannot reply to you directly.

Rate your experience

Your feedback helps us to improve this website. Do not give any personal information because we cannot reply to you directly.